不是你的错:婚恋伴侣人格障碍漫谈
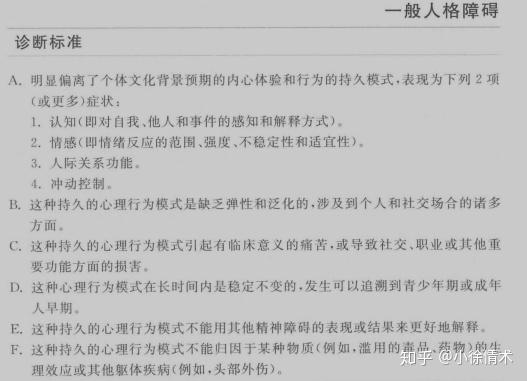
对着哈哈镜,人无法照出自己正常的模样。在婚恋关系中,人们时长也把对象当一面镜子,但如果这面镜子是存有“猫腻”、“缺陷”的,那么这个“照镜人”时间久了,也会或多或少的“不正常”,轻则,感觉到压抑疲于奔命,重则,自身也是人格失调<svg width="10px" height="10px" viewbox="0 0 16 16" class="ZDI ZDI--FourPointedStar16 css-1dvsrp" fill="currentColor">
有时候,你就是正常的,并没有任何问题,而是那个“参照系<svg width="10px" height="10px" viewbox="0 0 16 16" class="ZDI ZDI--FourPointedStar16 css-1dvsrp" fill="currentColor">
作为一名长期从事婚恋咨询<svg width="10px" height="10px" viewbox="0 0 16 16" class="ZDI ZDI--FourPointedStar16 css-1dvsrp" fill="currentColor">
故事一
三年前,有个白富美学生,请我,和她新男友三人吃饭见面,估估他新男友靠不靠谱。在饭前,我也询问了女学生关于男友的一些问题,饭后,我给了她一个惊人答案:“恭喜你,你中大奖了,真的是万里挑一的男友,你可以赶快分手了”。
她觉得自己的帅男朋友很有魅力,且又从众多女性手中“抢夺而来”略有不舍,对我的答复是诸多疑惑,“为什么这么说?”
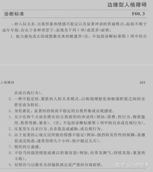
“人格障碍知道吗?你的男朋友,可以确定有人格障碍,我估摸着,边缘人格和表演型人格障碍<svg width="10px" height="10px" viewbox="0 0 16 16" class="ZDI ZDI--FourPointedStar16 css-1dvsrp" fill="currentColor">
结合她给我的描述,以及我的观察,我做出了解释:
1. 母亲曾经患有精神病史。
2. 童年多次和父母动手,感觉自己从小不被父母理解和照顾。
3. 醉酒驾驶刚出狱
4. 极强的空虚感(几乎每天都要去酒吧消费)
5. 性情不稳定,常因为小事,比如她的迟到,说出轻蔑的话,甚至动手
6. 吃饭中的一些话题的讨论,充满了言语上的粗暴、刻薄。
7. 饭前就提议要多吃几家餐厅,但第一家餐厅刚落坐十分钟,几口后,就要求她买单,换一家餐厅。
8. 我和他抽烟时,他分享了他对经过的路人福尔摩斯般的细节上的观察和读心术<svg width="10px" height="10px" viewbox="0 0 16 16" class="ZDI ZDI--FourPointedStar16 css-1dvsrp" fill="currentColor">
9. 与她的对话中,占比多数,都充满了性上面的挑逗,哪怕有我这个外人。
10. 明显能感觉到他希望成为聚会中的焦点。
虽然,我做出了解释,但让一个痴情的女子忍痛割爱,也实属不易。之后我就没再关心过她们俩,直到有天我再次接到她的电话中的哭诉:“我们去日本旅游,他看着路上广告牌,说自己要去嫖娼,说他从来没睡过日本女人。我不同意,他就在马路上骂我,还动手打我。事情闹大了,还去了日本警局里面。小徐老师,我很痛苦,我很清楚他很渣,但是我就是着了魔一样舍不得,离不开他似的。言听计从,他就得寸进尺,不听他的吧,就言语和拳脚。”
俨然,这个白富美,被一个操纵者操控地已“习得性无助”了。




故事二
这是最近的一个案例,一个即将协议离婚的单身母亲,带着很大的期望,想和自己的老公修复关系。周转了几家机构,多数老师,都劝诫她改变沟通方式,然而她做出了努力,却发现毫无收效,甚至对方的嚣张跋扈愈演愈烈。通过她们夫妻间的聊天记录和她的相关描述,其实很容易确定,他的爱人是自恋型人格障碍和偏执型人格障碍<svg width="10px" height="10px" viewbox="0 0 16 16" class="ZDI ZDI--FourPointedStar16 css-1dvsrp" fill="currentColor">
1. 几乎每天多次因为小事而挑剔,诸事必须按照其意志。
2. 对父母在内,一样挑剔,甚至有过多次动手。让父母写检讨书。
3. 经济上常常感觉到自己被欺骗,付出太多,是个受害者。
4. 有强烈的嫉妒心理,经常拿别人的老婆表现作为指责的理由。
5. 一定程度上排斥亲密感,完全不参与任何关于孩子的事务。
6. 不是父母带大的,带大的姑姑行为有点异常。
7. 身边朋友包括亲戚都觉得其很夸大、粗鲁,缺少教养。
8. 常把他人的善意解读成恶意和威胁,且长时间怀恨在心。
9. 时常用“怀疑妻子出轨”作为情感要挟和勒索。
10. 言语极其傲慢,缺乏对他人情感的基本尊重。
虽然有点残忍,但我还是直白地告诉她预期的修复关系是极其难的。主要是原因在于,与这样的人交流,需要非常好的心理弹性<svg width="10px" height="10px" viewbox="0 0 16 16" class="ZDI ZDI--FourPointedStar16 css-1dvsrp" fill="currentColor">
这为母亲是非常明事理的,期盼修复关系也完全是因为想给孩子一个完整的家。之后,我也给到他关于孩子在协议前的若干年的教养建议,主要是培养孩子的乐观、批判的精神,以及一定的辩证思考的能力。





故事三
这是一个“小三”,遭遇情感上的巨大痛苦,想分手,然而却无法控制自己,像中了邪一样分不了,以至于身边的父母朋友都已经再也不无法信任她。实则,明眼人一眼就知道,她应该分手,她的那个“金主”是要不得的,是典型的反社会人格障碍:
1. 从小失去母亲,父亲有多次犯罪记录。
2. 目前经济来源靠非法营生,参与经济诈骗<svg width="10px" height="10px" viewbox="0 0 16 16" class="ZDI ZDI--FourPointedStar16 css-1dvsrp" fill="currentColor">
3. 多次劳教记录。
4. 习惯撒谎和动手打人。
5. 冲动性消费,没用过的奢侈品堆积如山。
6. 常做出不顾及自身和他人安全的冒险行为,寻求刺激。
7. 不履行婚姻中孩子的抚养义务。
这个姑娘,也是辗转了几家机构,基本得到的答复是“改变沟通模式”,或者有的机构直接拒绝接受这样的案例。除了亲属和好友会劝诫她,几乎没有其他力量告诉她要做一个“戒断<svg width="10px" height="10px" viewbox="0 0 16 16" class="ZDI ZDI--FourPointedStar16 css-1dvsrp" fill="currentColor">

故事四
这是一个男生,和她的恋爱对象谈了有快两年了。想结婚,但又不敢,想分手,又舍不得,处于极其矛盾和压抑的状态。他一直很纳闷,为什么他的对象为什么“如此反复”、“阴晴不定”,通过他们的聊天记录和他的描述,基本可以确定他的爱人,循环型人格障碍和被动攻击型人格<svg width="10px" height="10px" viewbox="0 0 16 16" class="ZDI ZDI--FourPointedStar16 css-1dvsrp" fill="currentColor">
1. 经常快到约会前,甚至到达约会地点,临时变卦。
2. 情绪间歇性的时好时坏,且会在某一种情绪下保持一定的时间。
3. 心情低落时,贪睡;高涨时,极其亢奋。
4. 常常感到生活无趣。
5. 经常提起,童年被自己父母和弟弟的不公平对待。
6. 月经前容易焦虑和暴躁,月经时常伴有头疼症状。
7. 对环境过分敏感,习惯归因于外部因素,即使常陷入自责和内疚后。
8. 经常有“丢三落四”、“遗忘”的现象。
9. 情绪低落时,喜欢喝酒。
循环型人格障碍的治愈不容乐观,但是只要伴侣有足够的耐心和心理准备,让关系逐渐趋于稳定还是可以做到的。同时当事人清楚了状况,那么理解也会多一份,在特殊时期,也能把注意力转向自己,而不用过分焦虑担心,感觉到压抑。这个男孩,指导了一段时间后,他也逐步摸清了女朋友的情况,现在当女朋友低落时,很快就能“哄住”她,临时变卦也能照顾好她的感受情况下,有理想的约会。

(摘录于《效能杀手——被动攻击型人格》)
故事五
这也是我指导时间较长的一个案例,男生是小镇轻年,自主创业,可谓凤凰男<svg width="10px" height="10px" viewbox="0 0 16 16" class="ZDI ZDI--FourPointedStar16 css-1dvsrp" fill="currentColor">
1. 女孩反应童年父亲的言语粗暴、严苛。
2. 几乎没有朋友,从不参加任何与让人的聚会活动。
3. 袒露从来没有恋爱过,主要是担心父母不喜欢,以及害怕被别人拒绝。
4. 一定程度的自卑,认为自己不聪明。做事循规蹈矩。
5. 开不起玩笑。
6. 常常担心自己出错而显得焦虑。
清楚的知道了女孩子的情况,要让感情变得有温度,那么其实就简单许多了,只要把努力围绕使其变得更有自信。在日常的沟通中,男生除了高质量的陪伴,耐心外,掌握了一定的沟通技巧,比如积极赋意技术、引导发现自身优势等。安排的夫妻约会,是一些适度的冒险和培养勇气的活动。时至今日,男生已经再没联系我了,我想他的感情生活会变得温暖了许多。


故事六
这是一对姐弟恋,来访者是这为年长五岁的姐姐。她的困惑是,为什么这个恋爱同居,怎么就变得像“做老妈子”了,而且几乎是每天一小吵,几天一大吵。她找到我的诉求是,希望他能成熟一些,然后自己有些许被照顾的感觉。期初我采取的是比较常规的建议,还是在沟通上下功夫,但随着案例的跟踪时间变长,我逐渐到意识到,这个小弟弟有依赖型人格障碍<svg width="10px" height="10px" viewbox="0 0 16 16" class="ZDI ZDI--FourPointedStar16 css-1dvsrp" fill="currentColor">
1.每天的穿衣打扮都需要建议。
2.认为自己的生活能力极其低下。
3.情感史中,分手后很快会找到下家。
4.几乎无法忍受独处的时光。
5.父母严重溺爱。
知道了他的“弱点”,其实“调教关系”就并不难了,关键是这个来访者能不能熬过给与他“挫折教育”和“因势利导”的阵痛期。依赖型人格障碍的本质其实是“不成熟”,心智反倒容易被利用,抓住这点,保持稳定的“催熟模式”,其实并不难。虽然我未曾见过这个小弟弟一面,但是从这个姐姐的嘴里,我还是听到了他后来的许多改变。


1.现实态度
2.独立性
3.爱别人的能力
4.适当地依靠他人
5.发怒要能自控
6.有长远的打算
7.善于休息
8.对调换工作持慎重态度
9.对孩子钟爱和宽容
10.对他人的宽容和谅解
11.不断地学习和培养情趣
(毛佩贤等,《人性的畸变——人格障碍漫谈》)
正常人的行为标准:
1. 具有适度的安全感,有自尊心,对自我与个人成就有“有价值感”。
2. 适度的自我批评,不过分夸耀自己,也不过分苛责自己。
3. 具有适度的自发性和感应性<svg width="10px" height="10px" viewbox="0 0 16 16" class="ZDI ZDI--FourPointedStar16 css-1dvsrp" fill="currentColor">
4. 适度地接受个人需要,并具有满足此种需要的能力。
5. 有自知之明,了解自己的动机与目的,并能对自己的能力作适当的估计;对个人违背社会规范、道德标准的欲望不作过分的否认或压抑。
6. 能保持人格的完整和和谐,个人的价值观能视社会标注的不同而改变,对自己的工作能集中注意力。
7. 有切合实际的生活目标。
8. 具有从经验中学习的能力,能适应环境的需要而改变自己。
9. 能与他人建立和谐的关系
10. 在不违背团体意愿的原则下,能保持自己的个性。有独立的意见,判断是非,善恶的能力。对人不作过分的阿臾,也不过分追求社会赞许。