他/她出轨了,我能让她/他赔偿我吗?
在接受离婚咨询时,经常会有当事人问到:“李律师,对方对我经常性实施家庭暴力/对方有出轨行为/对方在外有私生子等等,如果我们离婚,他/她会因此而付出什么代价吗?”
大众的传统观念会认为:如果一方是婚姻终结的过错方,理应受到“惩罚”,而大多数婚姻关系中的无过错方会将这个“惩罚”直接与不分或少分共同财产画上等号。但当他们咨询律师后会发现,现实与他们的想象或许是存在一定差距的。
不妨让我们先来看看法律对这块内容是如何规定的:
《民法典》第一千零九十一条有下列情形之一,导致离婚的,无过错方有权请求损害赔偿:(一)重婚;(二)与他人同居;(三)实施家庭暴力;(四)虐待、遗弃家庭成员;(五)有其他重大过错。这条法律规定明确了无过错方在离婚诉讼中享有损害赔偿请求权。
离婚损害赔偿制度<svg width="10px" height="10px" viewbox="0 0 16 16" class="ZDI ZDI--FourPointedStar16 css-1dvsrp" fill="currentColor">
对于《民法典<svg width="10px" height="10px" viewbox="0 0 16 16" class="ZDI ZDI--FourPointedStar16 css-1dvsrp" fill="currentColor">
</svg>》第一千零九十一条规定的几种情形的认定,判断标准十分严格。
例如下图所示的三个案件,均因没有达到判断标准而被判决不予支持原告主张的损害赔偿。

最高人民法院关于适用《中华人民共和国民法典》婚姻家庭编的解释(一)中也有关于判断标准的进一步解释:
第一条 持续性、经常性的家庭暴力,可以认定为民法典第一千零四十二条、第一千零七十九条、第一千零九十一条所称的“虐待”。第二条 民法典第一千零四十二条、第一千零七十九条、第一千零九十一条规定的“与他人同居”的情形,是指有配偶者与婚外异性,不以夫妻名义,持续、稳定地共同居住。
而对于该条法律规定第一项的“重婚<svg width="10px" height="10px" viewbox="0 0 16 16" class="ZDI ZDI--FourPointedStar16 css-1dvsrp" fill="currentColor">
在有配偶的情况下,与第三人再次办理结婚登记,很显然属于“重婚”。但因现在的婚姻登记基本上已经实现了电子化管理,出现重复登记的概率已经极低。除此之外,有配偶的一方与第三人以夫妻名义共同生活,应当也被认定为民法所评价的“重婚”关系。结合理论与实践,“以夫妻名义共同生活”一般需要满足如下条件:
有建立长期共同生活的主观意愿
这种主观意愿是区别短期姘居、嫖娼、“约炮”等两性关系的关键。例如,两人生育非婚生子女在一定程度上可以证明双方有长期共同生活的意愿。
有建立长期共同生活的物质基础
双方是否共同出资购置房产、车辆、生活用品等,一定程度上可以显示双方有长期共同生活的意愿,系婚姻状态的体现。
形成长期稳定的共同生活状态且以夫妻名义向社会公开
同居期限的长期性、稳定性同样是婚姻状态的重要表现。同时,通过举办婚宴仪式向社会公开夫妻关系,以夫妻的身份参加聚会、出游等,都是积极争取社会的认可,以夫妻名义向社会公开的具体体现。除了上述讨论的分类外,还有一项是“有其他重大过错”的兜底性条款:如果存在赌博、吸毒、嫖娼的严重恶习的,应该可通过该兜底条款<svg width="10px" height="10px" viewbox="0 0 16 16" class="ZDI ZDI--FourPointedStar16 css-1dvsrp" fill="currentColor">
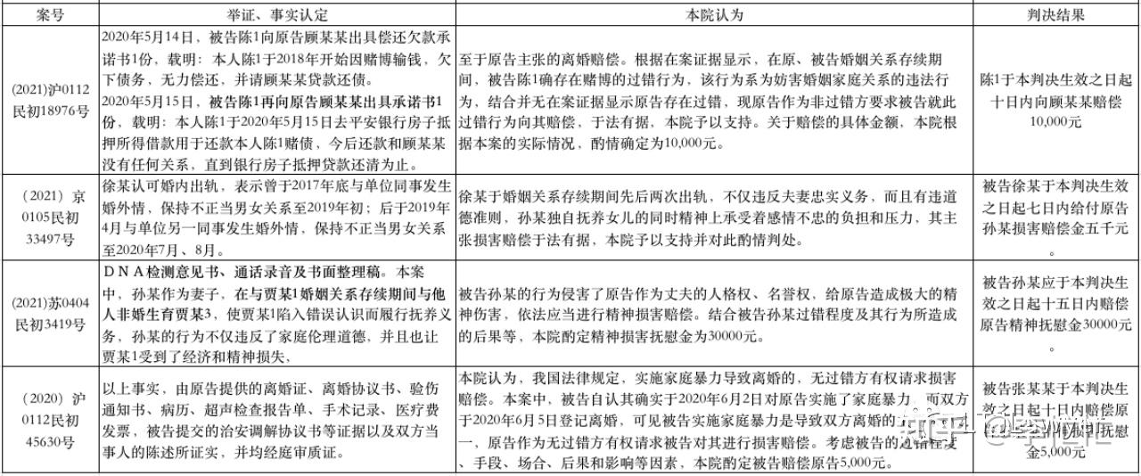
即便达到了判断标准,损害赔偿的尺度也非常有限。
通过案例检索,我们发现一般即便认定了过错方存在相应过错,赔偿金额也一般在人民币5000元-50000元之间,如下图四个案例:

在江苏省常州市钟楼区法院作出的一审判决<svg width="10px" height="10px" viewbox="0 0 16 16" class="ZDI ZDI--FourPointedStar16 css-1dvsrp" fill="currentColor">
夫妻双方若以书面形式对赔偿金额作出约定,该约定系双方的真实意思表示,且系非身份关系的有关约定,根据其性质可以参照合同的相关规定,依法应予以确认。
例如下图的三个案例,均系法院直接依据双方的书面约定而做出的相关判决:

因此,我还是会建议当事人“趁热打铁”,在合适的时机让对方作出补偿/赔偿,并落实在纸面上,会极有助于后期权益的主张。
所以,每当当事人问我文章开头的那个问题,我通常会回答他/她:如果你是想以此为由在财产分割<svg width="10px" height="10px" viewbox="0 0 16 16" class="ZDI ZDI--FourPointedStar16 css-1dvsrp" fill="currentColor">
毕竟,对于有些无过错方而言,他/她更需要的是一个“说法”,而并最终能获得多少的赔偿款。